みずほリサーチ&テクノロジーズが経済産業省から受託したアンケート情報を混在して環境省に納品、ホームページで公開 4枚目の写真・画像 | ScanNetSecurity
2026.05.12(火)

みずほリサーチ&テクノロジーズが経済産業省から受託したアンケート情報を混在して環境省に納品、ホームページで公開 4枚目の写真・画像

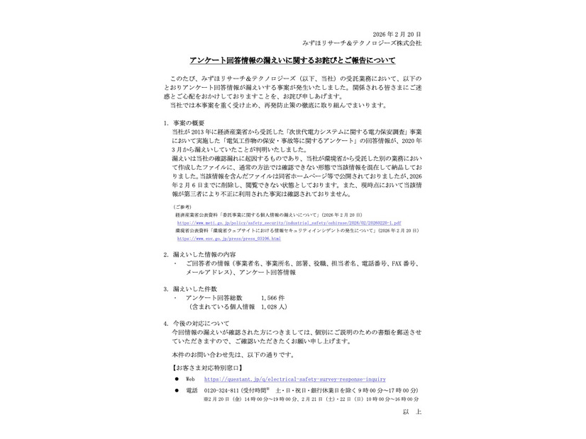
 みずほリサーチ&テクノロジーズ株式会社は2月20日、同社が受託した業務でのアンケート回答情報の漏えいについて発表した。

インシデント・事故
リリース(環境省ウェブサイトにおける情報セキュリティインシデントの発生 について)
リリース(環境省ウェブサイトにおける情報セキュリティインシデントの発生 について)

カテゴリ別新着記事

「経理」「営業」「企画」「プログラミング」「デザイン」と並ぶ、事業で成功するためのビジネスセンスが「セキュリティ」
「経理」「営業」「企画」「プログラミング」「デザイン」と並ぶ、事業で成功するためのビジネスセンスが「セキュリティ」

ページ右上「ユーザー登録」から会員登録すれば会員限定記事を閲覧できます。毎週月曜の朝、先週一週間のセキュリティ動向を総括しふりかえるメルマガをお届け。(写真:ScanNetSecurity 永世名誉編集長 りく)

×